中文版
|
English
<
首 页
走进万里
公司简介
企业文化
厂容厂貌
生产区
办公区
生活区
新闻中心
公司动态
产品中心
万里
华丰
力比得
投资者关系
股票概要
股票概况
公司概况
董事会秘书处
信息披露媒体
经营范围
信息披露
重要临时公告
公司定期报告
股东大会公告
董事会公告
监事会公告
公司治理
监管与治理
公司章程
股东大会
董事会
监事会
高级管理层
我要留言
联系我们
联系我们
新闻中心
/ News center
公司动态
公司动态
Home
>
新闻中心
>
公司动态
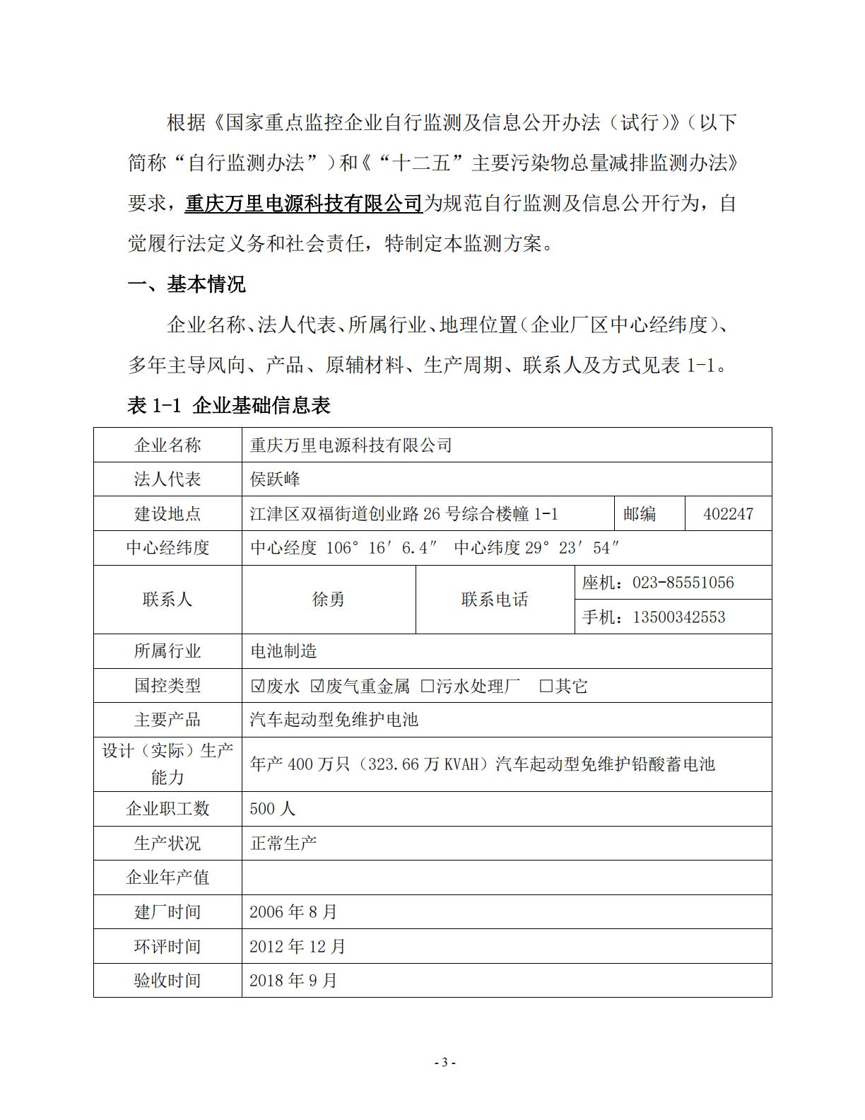
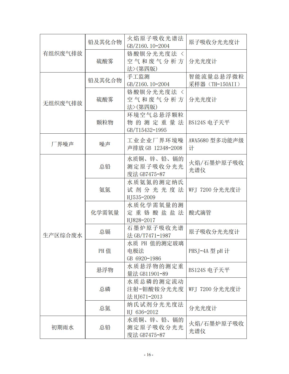
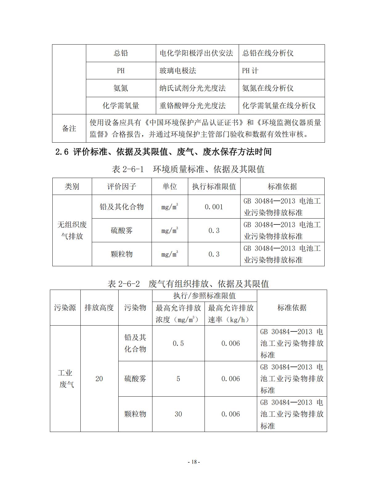
重庆万里电源科技有限公司自行监测方案(2026)
来自
:
发表人
:admin
发布时间
:
2026-01-26 09:45:49
重庆万里新能源股份有限公司版权所有
渝公网安备 50011602500133号
渝ICP备13001602号-3
您是本站第
59911565
位访客 技术支持-鼎维
重庆网站建设
专家